各位读者:
为进一步加强智慧图书馆建设,不断创新服务模式,提升图书馆管理与服务的智慧化水平,图书馆开展了全流通项目建设工作,目前二期建设工作已经完成,图书馆各借阅室图书已具备投放全流通使用条件,我馆也向智慧化图书馆迈进了一个新的台阶。现将全面施行全流通自助借还服务的有关事宜通知如下:
一、正式运行时间
即日起开始运行。
二、具体安排
1、图书馆进出管理
进馆方式不变,使用微信或支付宝卡包中的云南中医药大学图书馆电子卡扫码或刷脸进馆。进口分别位于一楼、二楼闸机处,只进不出;出口分别位于一楼服务台旁、二楼大厅保卫人员值班台旁的安全门检测通道,无需刷卡,只出不进。门禁处设有明显标识:进口、出口、进出口。
2、图书借还服务
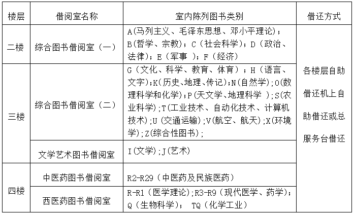
对图书馆内五间借阅室的所有图书进行自助借还服务,各借阅室內将不再提供人工借还服务。借阅室名称、室内陈列图书类别、借还方式如下:
各类图书具体分布及借还方式

3、服务时间
自助借还机服务时间:周一到周日8:00——22:30;
总服务台咨询服务时间:周一-周四、周六-周日:8:30——22:00;周五:8:30——11:30。
三、服务内容
开通三大服务模块,主要包括综合咨询服务、自助查询服务、自助借还服务(图书馆二楼、三楼、四楼均设有自助借阅机)。具体如下:
1、综合咨询服务
图书馆二楼大厅设有总服务台,为到馆读者提供一站式服务。主要包括信息咨询、人工借还、问题图书处理、图书超期处理、遗失图书赔偿、离校手续办理等。
2、图书自助查询服务
图书馆二楼大厅设置自助查询机,读者可通过自助查询机或登录图书馆微信公众号(图书馆→微服务大厅→书目检索)进行图书信息查询,方便快速查找图书所在位置。
3、图书自助借还服务
读者使用自助借还机自行办理借还手续,操作完成后方可离开,未办理借书手续的图书在通过安全检测通道时会报警提示,如出现此类情况,将由保安人员和图书馆工作人员前来处理。自助借还机具体使用方法见附件。
四、入馆要求
1、请读者严格遵守学校疫情防控要求进出图书馆,禁止馆内一切不文明行为,如大声喧哗、打电话、吃零食、喝饮料、占座、穿拖鞋裤衩、挪桌椅、沙发等现象,严禁吸烟。
2、无需外借的图书,阅毕放在借阅室内阅览桌上即可,有工作人员定时清理。
3、请各位读者爱护图书,保持书架整洁;损坏图书者按相关规定处理。
4、如需要帮助,可直接到二楼总服务台咨询或拨打联系电话 韩老师:0871-65918035。
欢迎广大读者来馆体验使用!
附件:云南中医药大学图书馆自助借还机操作指南.docx
图书馆
2023年3月2日
图书馆微信公众号
