研知科研支持数据库(2025年12月31日)
一、访问网址:https://yanzhi.kingbooks.com.cn
访问方式:校园IP范围内访问
二、试用期限:即日起到2025年12月31日
三、平台简介
1、产品简介
研知科研支持数据库(简称研知或NeoSCI)是一个全链条科研生态平台,通过深度整合和智能分析可信赖的学术文献信息,利用先进的人工智能与可视化分析技术,为科研工作者提供一系列深度信息挖掘服务,如智能检索、智能综述、智能文献计量分析、AI科研选题、AI撰写基金申请书报告等,可以帮助提高科研人员在基金申请、科研选题、文献综述等各个环节的工作效率,助力科研创新和学科建设。

研知首页
研知依托2.1万多种中国科学院分区表期刊中的论文信息,利用优质大语言模型和可视化分析技术,即权威真实文献和先进的人工智能技术相结合,提供文献计量分析报告、基金申请书报告、文献综述报告、课题调研分析报告等独特的科研支持和学科建设服务。

2、文献检索与分析范围
(一) 期刊/论文
包括2.1万种中国科学院分区表期刊发表的论文信息,覆盖SCIE、SSCI、AHCI、ESCI等核心期刊,内容涉及物理学、工程学、医学、管理学、经济学、农学、社会学、文学、历史学、心理学等多种学科。

表1 研知可检索到的期刊情况
(二) 基金项目
包括1986年至今的70万个国家自然科学基金项目及其550万个项目成果,1991年至今的9万多个国社科基金项目,部分省级基金项目,以及美国国家自然科学基金近五年的9.4万多个项目。
(三) 专利
包括105个国家、地区和组织(中国、美国、欧洲、日本等)的超1.6亿条专利数据和7000多万份全文数据。
3、核心功能
(一) 辅助学科建设和科研管理
1. 文献计量分析报告
研知平台依托SCIE、SSCI、AHCI、ESCI等核心期刊论文数据,基于文献计量学理论,融合大数据分析、可视化和生成式AI技术,从方法、结构、数据呈现和价值四个维度拆解、并复刻计量型论文的主要特点,生成系统性、图文并茂的知识地图,为学科发展和科研决策提供科学依据。
研知文献计量分析报告的特点:
•报告结构和分析过程严格参照正式的计量型论文
•智能课题解析,方便便捷低成本开展分析“实验”
•图文并茂,定量分析+定性分析,内容全面、易读
多个维度生成报告,助力不同科研场景
•针对课题生成文献计量分析报告(深挖课题趋势,聚焦研究热点)
•针对学科生成文献计量分析报告(评估学科发展,支持学科建设)
•针对期刊生成文献计量分析报告(分析期刊数据,辅助投稿选刊)
•其它可能的计量场景:作者、机构、国家……
三种途径生成报告,满足不同人群的需求
•根据系统推荐的检索结果在线生成报告——适合领域初学者/学生、快速了解背景知识的研究者、时间紧迫者、初步文献探索性的研究者等
•根据用户的检索策略得到的检索结果生成报告——适合进一步文献探索性的研究者、学者/博士生、撰写高质量论文的作者、独特问题/交叉领域的研究者等
•支持上传CNKI或WOS数据生成报告——适合需要高精度数据的学者/博士生、撰写高质量论文的作者、独特问题/交叉领域的研究者等


机构共现图谱 (机构合作图) 关键词演化图 结论与展望
2. 科研分析报告
用户可上传其它数据源(如外文Web of Science或中文CNKI)生成图文并茂的科研分析报告。此外,还提供针对具体课题、学科或高校的科研分析报告或对标分析报告的定制服务,为一线科学研究、科研管理和学科建设提供情报信息支持。

关键词共现图 技术主题分布图 作者合著关系图
(二) 辅助一线科研工作
1. 基金申请书报告
研知能够以某课题的前沿核心文献或用户自定义的多篇文献为参考文献,智能生成内容有据可查的国家自然科学基金和国家社会科学基金项目申请书报告,可以帮助基金申请者高效分析国内外发展现状,启发科研灵感,发现潜在的科学问题,丰富、补充、完善研究思路,帮助科研人员高效率、高质量完成基金项目申报的准备工作。
报告的主要内容包括摘要、立项依据、研究内容、研究目标、拟解决的关键科学问题、拟采取的研究方案、特色与创新之处、技术路线、以及参考文献。

国家自然科学基金申请书报告示例 国社科基金申请书报告示例
研知AI撰写的基金申请书报告与正式的基金申请书有什么不同?
从研知撰写的申请书报告到正式的基金申请书,需要怎么做?
AI撰写基金申请书报告依据最新的核心学术文献进行逻辑梳理,利用人工智能技术,获得成熟的申请书框架以及全面、丰富、可能的观点的内容集合,启发科研思路与灵感,为研究者提供文献梳理方面的参考和观点的启发。
正式的基金申请书不仅要结合最新的权威科研文献,更需要研究者亲自进行科学实验以及提出科学假设,并结合自己的数据、预实验等实际情况,同时参考AI报告中的内容,对观点进行选择、补充、完善和论证,通过全面的考量和分析,形成实际可行的申请书内容。
从申请书报告到正式的申请书(实例展示)
•黄色部分可以通过文献梳理获得(如综述、结构框架、观点等);
•绿色部分需要作者通过调研或实验进行详细的实例或数据补充

国家自然科学基金申请书示例 国社科基金申请书示例
2. 文献综述报告
研知的智能综述功能可以帮助用户针对具体的文献进行智能梳理,生成内容有据可查、参考文献详细清晰标引的综述内容,提高文献综述的效率。
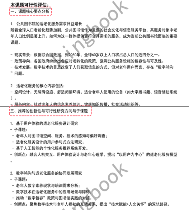
3. 课题调研分析报告
研知的课题调研分析报告可以对真实文献进行有逻辑的梳理总结,对课题的实践意义、创新之处进行评估,并推荐该课题更细化的研究方向以及子课题,助力科研论文的选题和撰写。

文献综述报告示例 课题调研分析报告示例
4、应用场景
1.研究准备阶段:文献汇报、文献综述、课题调研分析、论文选题、基金选题等。
2.研究实施阶段:开题报告、基金申请书撰写、论文写作等。
3.成果输出阶段:投稿选刊、申请专利等。
4.科研管理:文献计量分析、学科分析、科研成果统计分析等。